
原创 1月31日,广汽集团宣布完成昊铂与埃安双品牌渠道融合的首阶段工作,全国147个城市的254家门店完成双品牌融合升级。这一动作,标志着自2025年12月启动的品牌事业部改革已落地推进。然而,在这项内部调整的背后,是广汽集团在“番禺行动”改革首年所经历的严峻挑战。..
原创 1月31日,广汽集团宣布完成昊铂与埃安双品牌渠道融合的首阶段工作,全国147个城市的254家门店完成双品牌融合升级。这一动作,标志着自2025年12月启动的品牌事业部改革已落地推进。
然而,在这项内部调整的背后,是广汽集团在“番禺行动”改革首年所经历的严峻挑战。
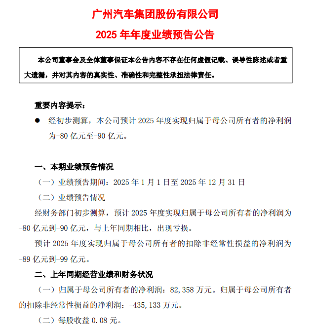
广汽集团最新业绩预告显示,2025年公司预计净亏损80亿至90亿元,汽车销量同比下滑14.06%,转型阵痛清晰可见。

业绩承压:亏损近90亿,多品牌销量下滑
根据广汽集团1月30日发布的年度业绩预告,2025年归母净利润预计为-80亿元至-90亿元,由盈转亏;扣非净利润亏损更是达到89亿至99亿元。

广汽集团在公告中解释,亏损主要受几方面因素影响:行业竞争激烈导致全年销量未达预期,为应对市场变化不得不加大销售投入;自主品牌新能源产品结构调整带来无形资产与存货减值计提增加;部分合营企业推进新能源转型时优化产线,导致投资收益因合营企业资产减值而减少;此外,2024年公司通过转让参股企业部分股权获得正向非经常性损益,2025年则无此类非经常性收益支撑。
多重因素叠加,让这家老牌车企遭遇了近年来少见的经营压力。
与亏损同步而来的是销量下滑。广汽集团2025年全年累计销售172.15万辆,同比下滑14.06%。其中各品牌表现不一:广汽丰田成为唯一亮点,凭借铂智系列等新能源车型的稳定输出,全年销量微增2.44%,勉强承担起“压舱石”的角色;相比之下,其他品牌均陷入下滑,其中广汽本田销量大跌25.22%至35.19万辆;广汽传祺年销量31.92万辆,同比下滑23.02%;广汽埃安年销量29万辆,同比下滑22.62%。

面对这一局面,广汽集团董事长冯兴亚曾在公开场合反思战略判断上的失误:“当年认为增程技术是过渡路线,错失市场爆发期。”这一战略误判直接导致广汽自主品牌在新能源赛道的布局滞后。直到2025年8月,广汽才匆忙推出“星源增程”技术,试图在未来两年内密集投放多款插混车型来补足产品线。
改革提速:“番禺行动”下的架构与渠道整合
面对重重压力,“番禺行动”的改革举措成为广汽集团的破局关键。
广汽集团在2025年初启动的这场改革,冯兴亚将其概括为“组织破界、技术壁垒、人才破限”三大突破。其中一项关键举措,是将集团总部从珠江新城迁至番禺生产基地,推动管理贴近一线。
组织调整后,产品开发周期显著缩短,研发成本下降超过10%,业务效率提升约50%。2025年底,自主品牌事业部(BU)改革进一步深化:昊铂与埃安合并为同一BU运营,传祺BU进入筹备阶段,加上与华为合作的启境品牌,三大自主板块架构逐渐清晰。
改革的成效很快在渠道端显现。2026年1月16日,筹备中的传祺BU正式成立;1月31日,广汽宣布昊铂埃安BU完成第一阶段渠道融合,全国147座城市的254家服务网点实现双品牌升级。
渠道整合的正向效应迅速传导至销量。2月1日,广汽集团在昊铂埃安BU和传祺BU完成组建后首次发布月度销量。1月销量数据数据显示,昊铂埃安BU销量同比大增171.63%,传祺BU销量同比增长51.06%。
在近期举行的广汽双BU经销商伙伴大会上,广汽进一步明确了各板块定位:传祺BU总裁黄坚提出新使命“为亲人造好车,让出行更美好”,明确以“用户第一、经销商第二、主机厂第三”为原则,计划通过完善能源路线、丰富产品品类实现市场突围;昊铂埃安BU总裁张雄则强调构建“能对商业成功负全责的敏捷组织”,推行“强激励、强考核”机制,推动双品牌协同——昊铂聚焦“精英座驾”,埃安深耕“国民好车”。
广汽集团总经理閤先庆则承诺“广汽集团将在产品支持、资金支持、技术强化、成本支持、人才支持与管理赋能等多个维度,从战略规划到资源落地,为传祺BU和昊铂埃安BU全程护航。”

除了组织与渠道改革,广汽也在中长期技术布局上展开行动。2025年11月,广汽番禺全固态电池中试产线投产,计划2026年启动小批量装车测试;与华为的合作持续深化,2026年1月双方签约共建鸿蒙生态,联合打造的启境品牌首款猎装轿跑计划6月交付,将搭载华为800V高压快充与鸿蒙座舱技术;此外,广汽自营充电桩已突破2.3万根,并与宁德时代合作推进换电体系,逐步完善新能源补能体系。
写在最后
回望“番禺行动”的第一年,广汽在销量下滑与业绩亏损中直面转型代价,但也通过总部搬迁、BU重组、渠道融合等一系列动作,展现出改革的决心与效率。
2026年被冯兴亚定义为“深化改革、破局突围的攻坚之年”,广汽将“二次创业再造‘新广汽’”作为目标,明确“稳合资、强自主、拓生态”三大任务,立下打赢“用户需求、产品价值、服务体验”三大战役的军令状。
能否借改革之势从阵痛走向新生,将是广汽接下来面临的关键考验。
(文/和煦 编辑/左茂轩)
来源:凤凰网扫描二维码分享到微信或朋友圈